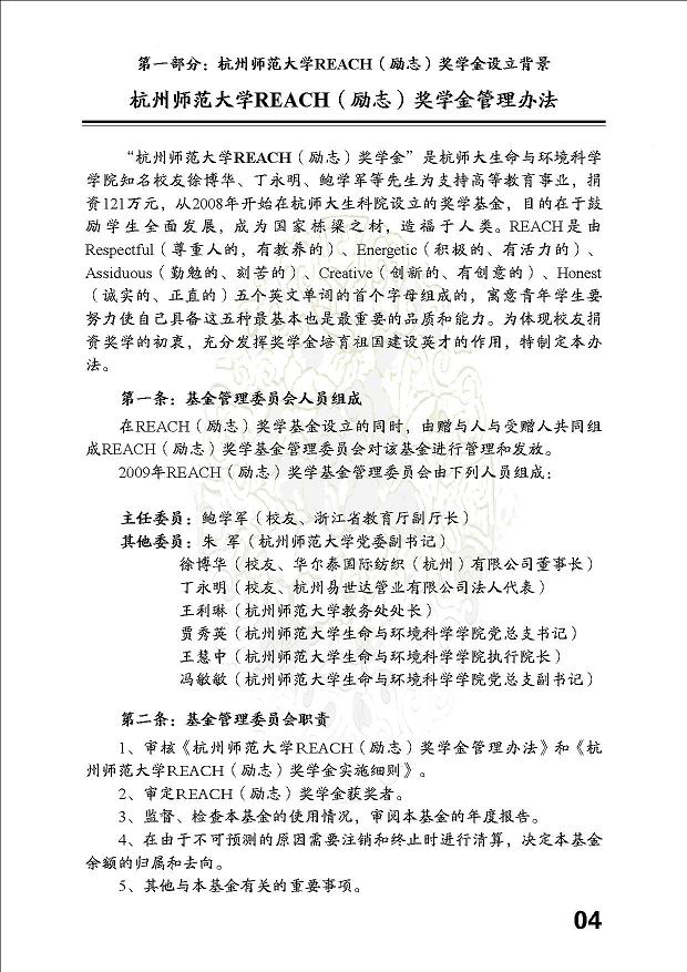
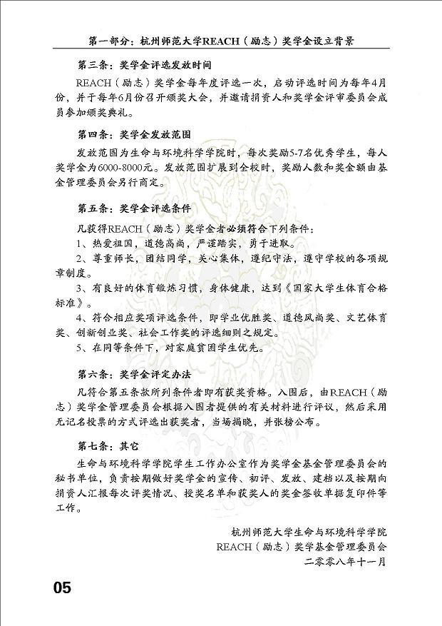
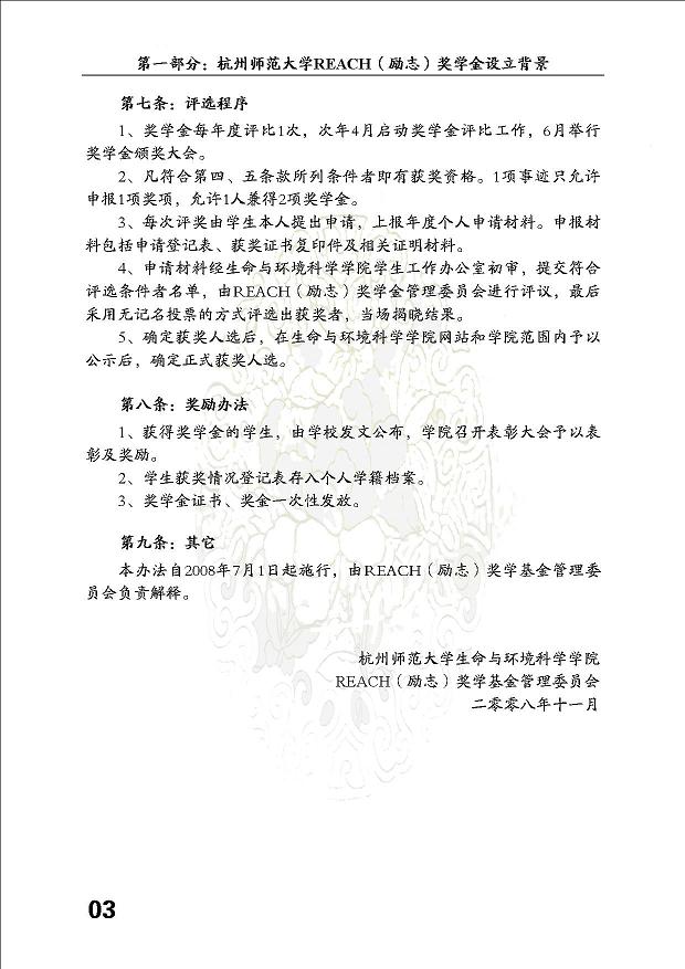
色花堂

REACH奖学金

当前位置 : 

《第一届REACH奖学金成果汇编》

来源 :      作者 :      时间 : 2011-04-19     点击 : 176

联系我们

地址:杭州师范大学仓前校区慎园15号楼
邮编:311121
本科招生热线:0571-28865324
研究生招生热线:0571-28861205
学院联系电话:0571-28868882、28865333

关注我们
学院团委微信
Copyright © 看直播尽在色花堂      

Copyright © 2020 All Rights Reserved
地址:杭州师范大学仓前校区慎园15号楼
邮编:311121 电话:0571-28865333
浙ICP备11056902号
版权所有 © 杭州师范大学色花堂
技术支持:亿校云